SUNY Geneseo Department of Mathematics
Friday, September 19
Math 221 02
Fall 2014
Prof. Doug Baldwin
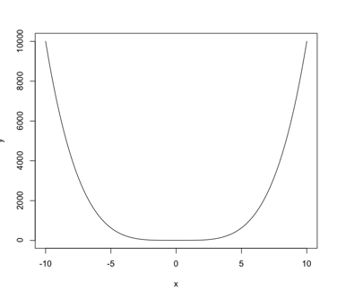
plot function to draw graph (w/ type=“l”)> x = seq( -10, 10, by=0.02 )
> y = x^4 + 6
> plot( x, y, type="l" )
curve function that is somewhat
easier to use—type help( curve ) in R for
more information)
