SUNY Geneseo Department of Mathematics
Friday, September 26
Math 221 02
Fall 2014
Prof. Doug Baldwin
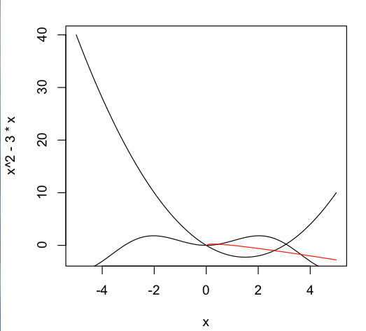
curve function> curve( x^2 - 3*x, -5, 5 )
> curve( x * sin(x), -5, 5, add=TRUE )
> curve( sqrt(x) - x, -5, 5, add=TRUE, col="red" )
Warning message:
In sqrt(x) : NaNs produced
