SUNY Geneseo Department of Mathematics
Return to List of Lectures
Previous Lecture
Misc
Math Learning Center open in South 332
- 10:30 AM - 3:30 PM + 7:00 PM - 10:00 PM most days
- Exceptions
- W afternoon close at 2:30 (open evening though)
- No evening hours Fridays
- Closed Saturdays
- No daytime hours Sundays
Other editions of textbook
- Not recommended
- Section, exercise, and page numbers may trip you up
- But if you’re willing to take the risks you can
The Basics of Limits
Lingering question: What’s all this about the slope of a curve at a point? And
what does it have to do with, e.g., the ball falling off the table last week?
- Slope of a curve at a point is the limit of the underlying function’s
change in y divided by change in x as the change in x goes to 0.
- Exactly the same sort of limit process we saw in computing instantaneous
speed from average speed.
Lingering question: What’s a limit?
- Value you can get closer and closer to but may never reach
- Might reach, e.g., limx→2x2 = 4
- Or might not, e.g., limx→2( 1 / (x-2) )
- (Asymptote is value a curve gets closer and closer to but never reaches)
- Value of y (or f(x)) as x approaches some c
- Graphically, limit is where a function’s graph seems to be heading
as you get near some x value without actually looking at it
- f(c) need not = limx→cf(x)
- Look at limx→2(1/(x-2)) by plotting the function in R
- Key idea behind plotting in R is to provide lists of x and y coordinate
values, and then draw lines connecting them
- The 3
plot commands here draw a square in various ways:
- First, by drawing circles at each corner
- Second, by drawing lines between the corners, no markers at the
corners themselves
- Third, by drawing the lines and making them red
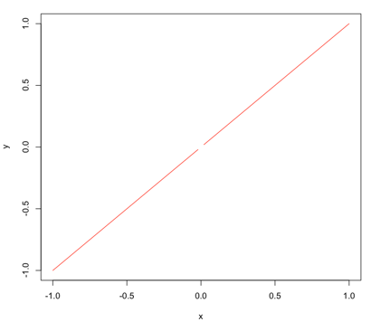
> x = c( 1, 2, 2, 1, 1)
> x
[1] 1 2 2 1 1
> y = c( 1, 1, 2, 2, 1)
> y
[1] 1 1 2 2 1
> plot( x, y )
> plot( x, y, type="l" )
> plot( x, y, type="l", col="red" )
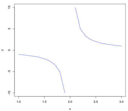
- Now plot 1 / (x-2) and look at what it does near x=2
> x = seq( 1, 3, by=0.1 )
> x
[1] 1.0 1.1 1.2 1.3 1.4 1.5 1.6 1.7 1.8 1.9 2.0 2.1 2.2 2.3 2.4 2.5 2.6 2.7 2.8 2.9 3.0
> y = 1 / ( x - 2 )
> y
[1] -1.000000 -1.111111 -1.250000 -1.428571 -1.666667 -2.000000 -2.500000 -3.333333 -5.000000
[10] -10.000000 Inf 10.000000 5.000000 3.333333 2.500000 2.000000 1.666667 1.428571
[19] 1.250000 1.111111 1.000000
> plot( x, y, type="l", col="blue")
- Two reasons this doesn’t have a limit at x = 2:
- The curve goes in different directions as x approaches 2 from each side
- The curve is going somewhere undefined as x approaches 2
- What about limx→0x2 / x ?
> x = seq( -1, 1, by=0.02)
> y = x^2 / x
> plot( x, y, type="l", col="red")
- R’s plot shows a gap where R got an undefined result dividing by 0,
but the line seems to be heading for y=0 at x=0
- And dividing through by x shows that this function should behave like
f(x) = x does everywhere except at x = 0
Calculate some limits
- limx→0f(x) where f’s graph is
- Visually, limit looks like 2, or maybe a little less
- What about limx→1f(x) for the same function?
- 1, even though function isn’t defined there. Limit is where the graph
is heading
- limx→0|x|?
- Think about what graph of |x| looks like
- Limit must be 0 just from this thinking
- limx→0( (x2-x) / x )
- Graph it
- Good for intuition about how this function behaves
- Simplify it to x - 1
- Lets you calculate the exact limit
- May be faster/easier than drawing a careful graph
- What about limx→1( (x-1)(x+1)(x-2)/(x2-1) )?
- Simplify by factoring (x2-1) in denominator into
(x-1)(x+1)
- Then the (x-1) in numerator cancels (x-1) in denominator allowing
you to plug in x = 1 and calculate that limit is -1.
- Could also divide out the (x+1) to make expression simpler and
allow evaluating limit as x approaches -1 too. But minimally you only
need these simplifications to eliminate terms that would be undefined
at the value you want a limit at.
- What if this comes from real-world application, and you have
“non-mathematical” reasons to expect it to behave a certain
way at points where it’s mathematically undefined?
- Then you have a really interesting (mathematical) question: what
is the real-world meaning of the equation being undefined at certain
points, e.g., why is x=1 so special in the real world that your model
doesn’t handle it?
- Concrete example of this sort of thinking: computer graphics often
wants to ask where lines of sight from a viewer intersect objects
in a scene:
- Equation for where line intersects simple shapes such as spheres or
cylinder turns out to be quadratic. Quadratic equations can have
imaginary roots. What do they mean for the intersection question? They
turn out to mean that the line misses the shape entirely, something
that is very helpful for graphics programs to know.
This idea of algebraically simplifying a function definition to remove undefined
points in order to find limits doesn’t apply only to places where function
divides by 0
- For example, you could also use it to remove imaginary square roots
- e.g., limx→0( √(x-2) / √(x-1) ) has 2
imaginary roots in it, you could remove them by rewriting as
limx→0( √(x-2) / √(x-1) )
= limx→0( √( (x-2)/(x-1)) )
= √(-2/-1) = √(2)
Problem Set
Handout
Next
Some rules for calculating limits
Read rest of section 2.2
Next Lecture