SUNY Geneseo Department of Mathematics
Monday, October 27
Math 230 01
Fall 2014
Prof. Doug Baldwin



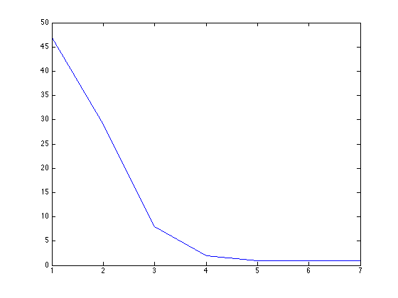
>> c=[]
c =
[]
>> c(1) = 47
c =
47
>> c(2) = 29;
>> c(3)= 8;
>> c(4) = 2;
>> c(5) = 1;
>> c(6) = 1;
>> c(7) = 1;
>> c
c =
47 29 8 2 1 1 1
% c(i) = # experiments that took i trials
>> plot( c )
>> sum(c) % Total number of experiments we did
ans =
89
Decide what is “success”
Repeat many times:
Do until success:
Flip coin