SUNY Geneseo Department of Mathematics
Friday, February 13
Math 230 02
Spring 2015
Prof. Doug Baldwin
>> % plot a box
>> % (1,1), (1,2), (4,1), (4,2)
>> x = [1 1 4 4]
x =
1 1 4 4
>> y = [1 2 1 2]
y =
1 2 1 2
>> plot ( x, y ) % Oops, looks line an "N" not a box
>> y = [1 2 2 1];
>> plot ( x, y ) % Better, but the bottom of the box is missing
>> x = [ x 1 ]
x =
1 1 4 4 1
>> y = [ y 1 ]
y =
1 2 2 1 1
>> plot ( x, y )
>> axis( [0 5 0 3] )
>> axis equal

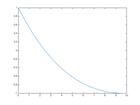
% Parametric curve x = t^2, y = cos(t)
>> t = linspace( 0, pi, 200 );
>> x = t .^ 2;
>> y = cos(t);
>> plot( x, y );